by Chris | Apr 10, 2026 | Blog
1. The State of Modern SysOps: Efficiency vs. Security Debt Small-to-mid-sized SaaS providers often use Ansible to manage infrastructure quickly, but speed frequently comes at the cost of security. While automation drives agility, many teams use a...
by Chris | Apr 5, 2026 | Blog
I. Introduction: The SME SaaS Dilemma — Balancing Compliance and Resource Realities Modern software engineering presents a paradox for mid-sized SaaS providers. To stay competitive, these companies adopt complex distributed systems and hybrid clouds. However, securing...
by Chris | Mar 5, 2026 | Blog
1. Introduction In the era of Big Data and the Internet of Things (IoT), the fundamental nature of data has shifted from simple user-generated inputs to a continuous, high-velocity stream of machine-generated records. For modern SaaS platforms, this creates a critical...
by Chris | Feb 1, 2026 | Blog
1. Introduction: The Fragile State of SMB Data The Status Quo of SMB Storage For Small-to-Medium SaaS providers (SMEs), storage is frequently the most vulnerable link in the architectural chain. In the early stages of a project, the natural tendency is to rely on...
by Chris | Jan 21, 2026 | Blog
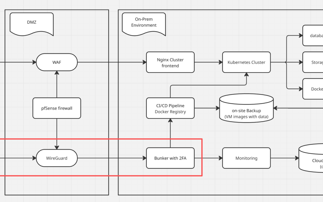
1. The Modern SaaS Dilemma: The Gap Between Scale and Skill In the current landscape, mid-sized SaaS providers face a systemic paradox. To remain competitive, they adopt modern, distributed architectures—containers, microservices, and hybrid clouds. However, the human...
by Chris | Jan 11, 2026 | Blog
The “Running is Enough” Fallacy In early-stage startups, the mantra is often “speed over everything.” Infrastructure is typically a reflection of this lean structure: a single monolithic server, manual backups, and a prayer against hardware...